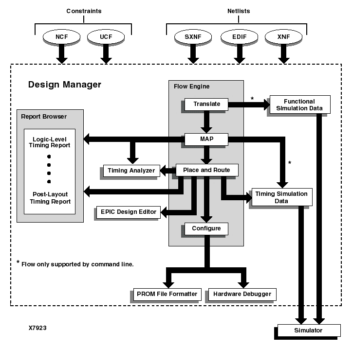
Figure 4.1 Xilinx Design Flow

Xilinx Design Flow figures/x7923.gif