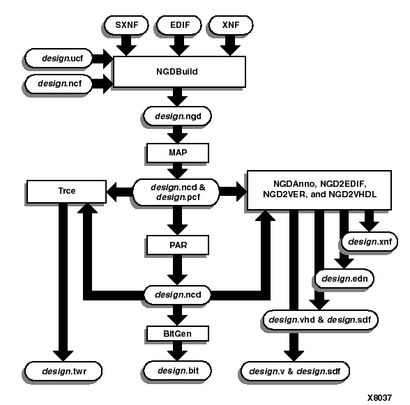
Figure 4.2 Detailed Design Flow

Detailed Design Flow figures/x8037.gif