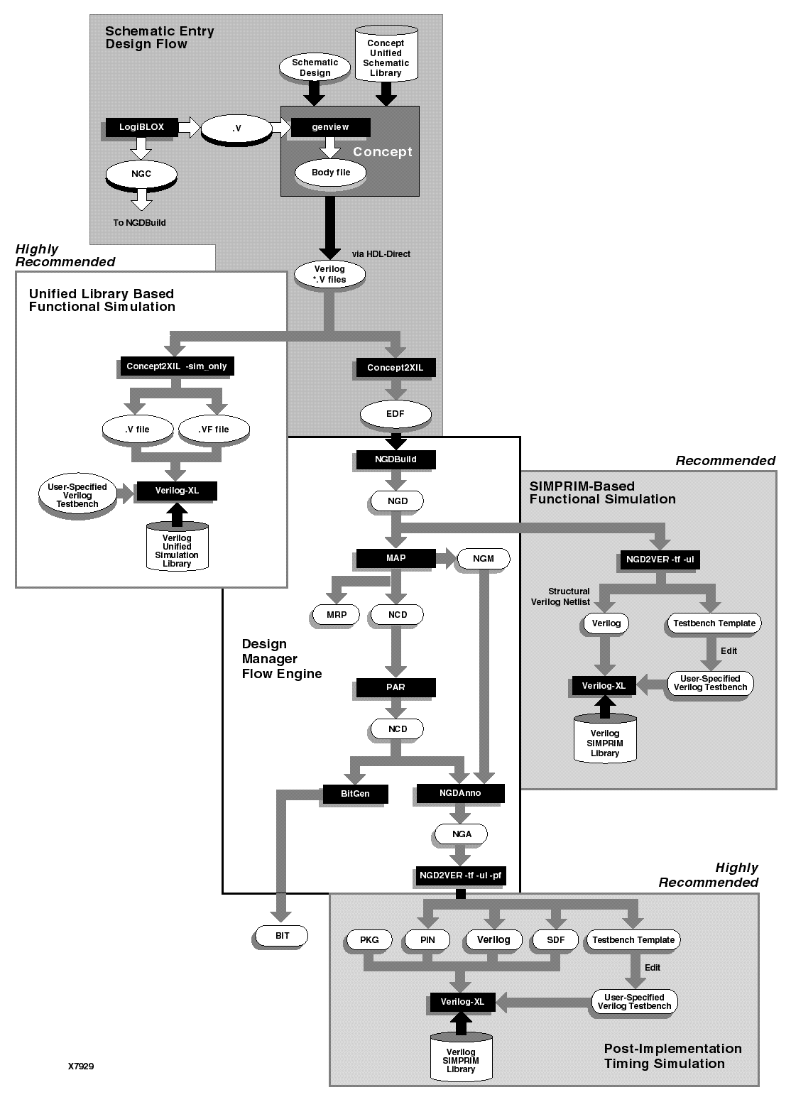
Figure A.1 Cadence/Verilog Interface Design Flow

Cadence/Verilog Interface Design Flow figures/x7929.gif