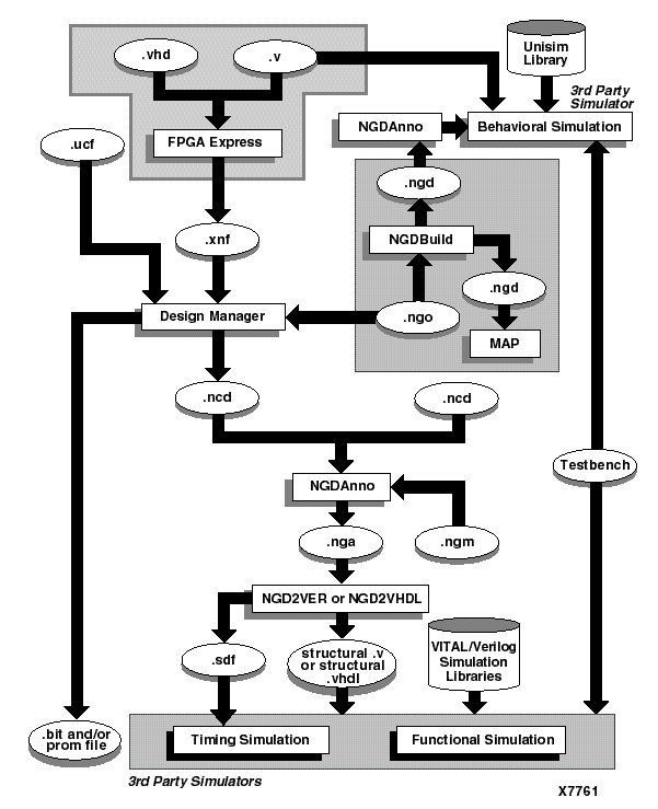
Figure B.1 Alliance FPGA Express/Xilinx Design Flow

Alliance FPGA Express/Xilinx Design Flow figures/x7761.gif