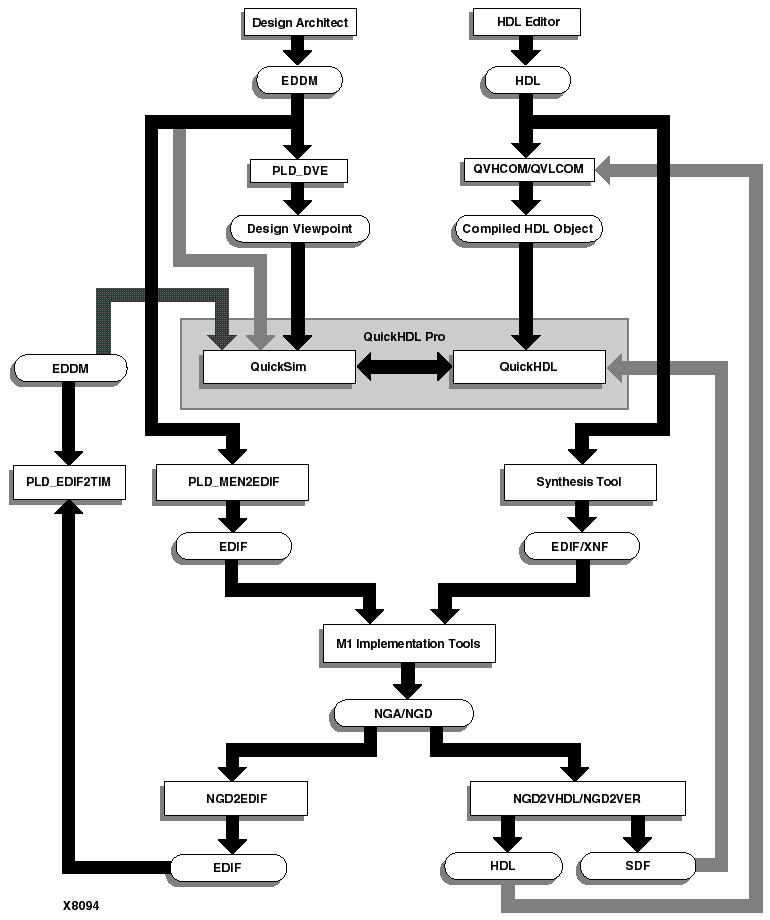
Figure C.1 Mentor/Xilinx Software Flow

Mentor/Xilinx Software Flow figures/x8094.gif