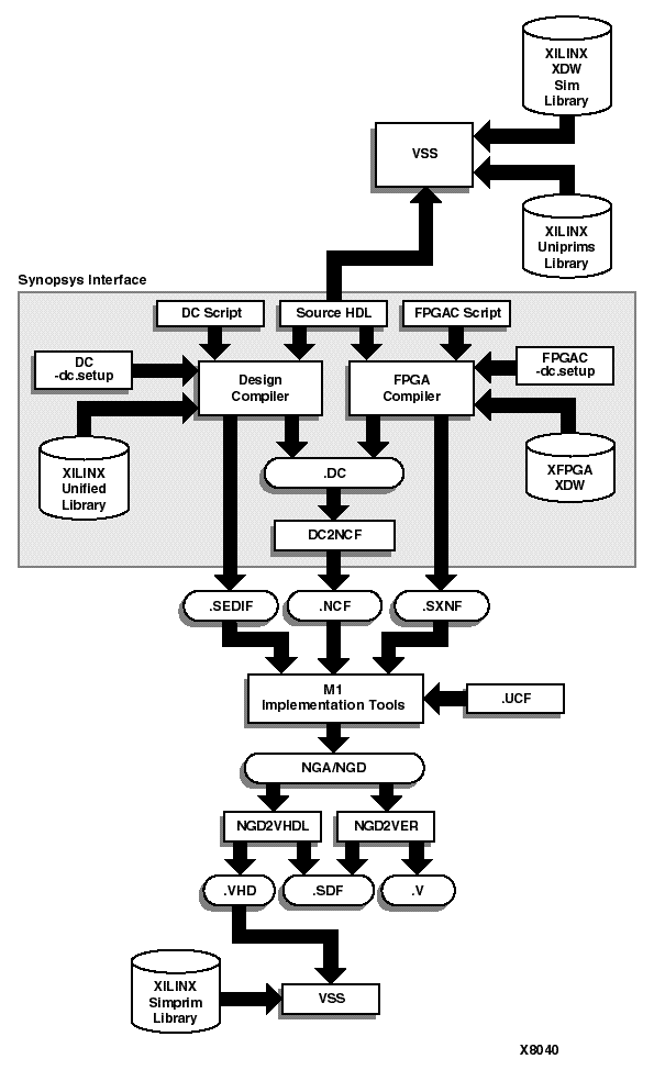
Figure D.1 XSI Design Flow

XSI Design Flow figures/x8040.gif