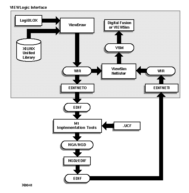
Figure E.1 Viewlogic/Xilinx Software Design Flow

Viewlogic/Xilinx Software Design Flow figures/x8041.gif