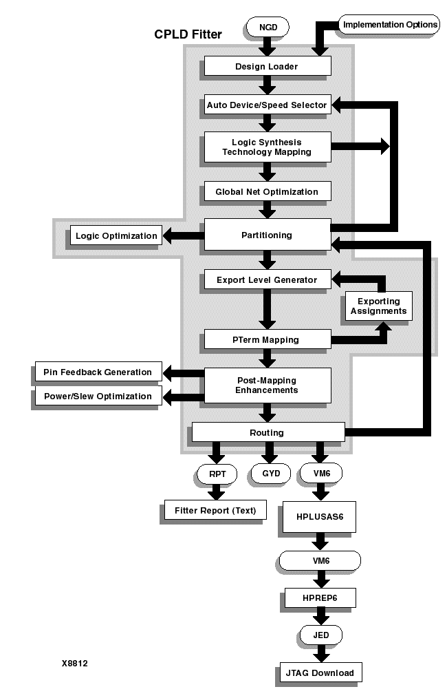
Figure 2.5 Design Implementation Flow (CPLDs)