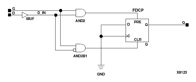
Figure 6.25 ILD Implementation XC9000