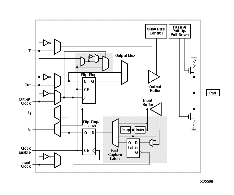
Block Diagram of XC4000X IOB

Figure 6.44 Block Diagram of XC4000X IOB