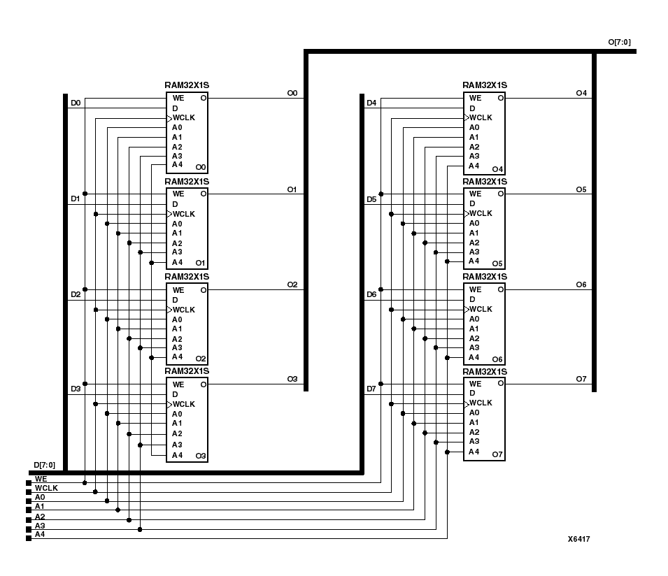
Figure 9.7 RAM32X8S Implementation XC4000E, XC4000X, Spartan, Spartan2, SpartanXL, Virtex