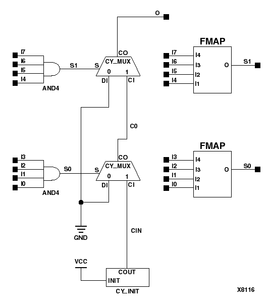
Figure 3.27 AND8 Implementation XC5200