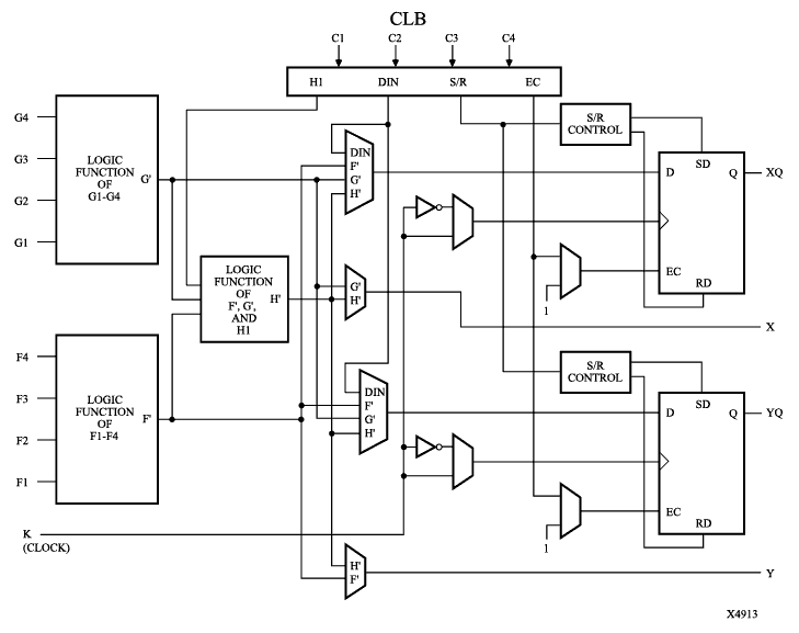
XC4000 Configurable Logic Block

Figure 2.7 XC4000 Configurable Logic Block