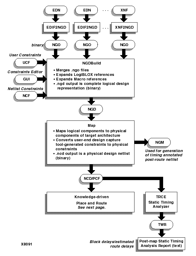
Figure D.2 Manipulation of Netlist and Constraint Files for FPGAs (Part 2)