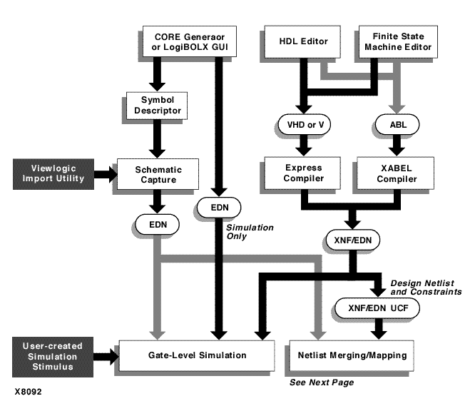
Figure D.4 Manipulation of Netlist and Constraint Files for CPLDs (Part 1)