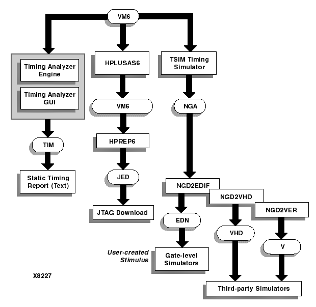
Figure D.6 Manipulation of Netlist and Constraint Files for CPLDs (Part 3)